Abstract
Myelodysplastic syndrome (MDS) is a group of diseases with clonal proliferation of dysplastic bone marrow hematopoietic cells. Recent studies have established that the 'immune signature' is substantially different in low and high-risk MDS. Nevertheless, the exact mechanism by which the immune response of the disease progresses from an early stage to advanced MDS and acute myeloid leukemia (AML) remain poorly defined.
In order to explore the key immune-related factors in the progression of MDS, a total of 56 patients with newly diagnosed MDS were enrolled in this prospective study, where patients were classified as 25 cases of low-risk group (the IPSS-R score, very good risk, good risk and intermediate risk) and 31 cases of high-risk group (the IPSS-R score, very poor risk, poor risk). Levels of 48 cytokines in patients' serum were determined using Luminex assays, and flow cytometry were used to measure the percentages and absolute counts of T regulatory cell (Treg) and its subsets: induced regulatory Treg (iTreg: CD45RO +CD3 +CD4 +CD25 +CD127low +) and naturally regulated Treg (nTreg: CD45RA +CD3 +CD4 +CD25 +CD127low +).
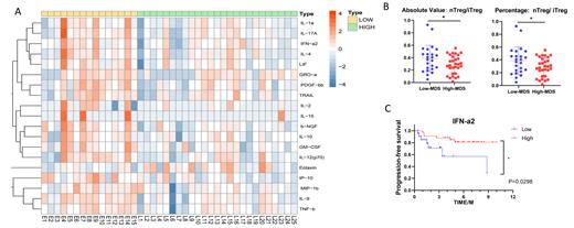
Our results showed that there were significant differences in the expression of 19 cytokines between the high-risk group versus low-risk group (Figure 1A). MDS patients in high-risk group had lower serum levels of some interleukins with promoting or amplifying inflammation signals in directly or indirectly way, including IL-1a, IL-2, IL-4, IL-9, IL-12, IL-15 and IL-17ANGF; three growth factors, influencing the immune microenvironment by regulating the growth and differentiation of corresponding cells, including GM-CSF, PDGF-bb and b-NGF; three chemokines including GRO-a, IP-10 and MIP-1b,which regulates the migration of cells to their respective locations to play a pro-inflammatory role; two immunomodulatory cytokines including TNF-b and IFN-a2; leukemia inhibitory factor (LIF) as well as TNF-related apoptosis-inducing ligand (TRAIL) compared to the MDS patients in low-risk group(p<0.05). The higher serum levels of Eotaxin (p= 0.0493), facilitating proliferation and metastasis of tumor cells expressing the it's receptor, was identified in the higher-risk MDS patients. Although there is no significant difference of Treg cells in PB between the two groups, both the percentages and absolute counts of nTreg/iTreg was decreased in high-risk group of MDS patients (Figure 1B, p<0.05). After adjusting the Cox model according to the Revised International Prognostic Scoring System (IPSS-R), age and transfusion dependency, it was found that higher IFN-a2 level was correlated with longer progression-free survival (PFS) (Figure 1C, p=0.038, HR=0.89,95%CI: 0.797~0.994).
These results suggested that the pro-inflammatory cytokines during the progression of MDS, the immune disorder of microenvironment and the transformation of nTreg to iTreg may be the key immunological mechanisms for the emergence of immune tolerance and transformation to AML. The serum level of IFN-a2, contributing to inhibit cancer cell proliferation and activate immune system, is an independent protective factor for disease progression or death in patients with MDS, which may be an effective indicator to predict the progression of MDS into higher risk category or transforming into AML. At the same time, it shows that some cytokines in serum are related to the progression and prognosis of MDS, which may provide a basis for early clinical intervention to improve the prognosis.
No relevant conflicts of interest to declare.

This feature is available to Subscribers Only
Sign In or Create an Account Close Modal